近年来随着USB Type-C接口的流行和普及,USB Type-C接口在智能手机和笔记本电脑等设备上几乎成为了标配。越来越多的便携显示器采用了USB TYPE-C接口来支持手机和笔记本电脑的扩展投屏。现在分享一种1080P/2K 双USB Type-C接口盲插便携显示器解决方案,LDR6282A。
本方案适用于双USB Type-C接口的便携显示器项目。其中两个USB Type-C接口在功能上是对等的,它们既可以接适配器,也可以接投屏设备,但同一时刻,系统只能接一个适配器和一个投屏设备,不考虑同时接两个适配器和两个投屏设备的非常规情况。由于两个C口的电压是一样的,且由投屏设备请求决定,所以系统输入功率会根据所接的设备不同而不同,因此本方案非常适用于普通功率的显示器和转接器,如1080P、2K分辨率等功率要求一般的便携显示器。LDR6282A功能框图如下:

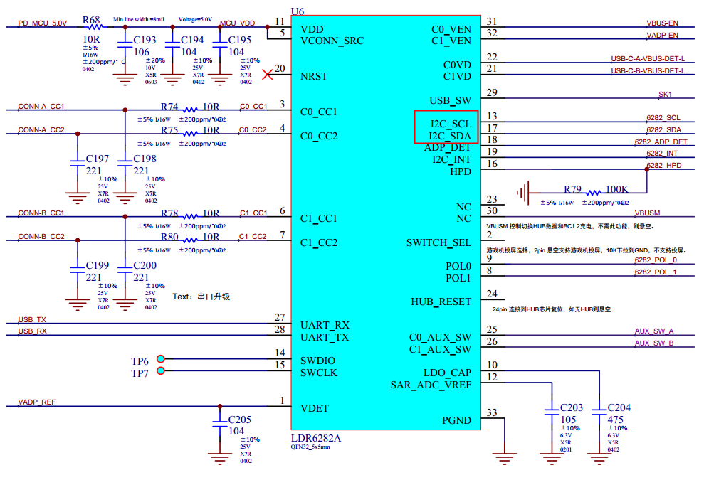
1080P/2K 双USB Type-C接口盲插便携显示器解决方案 LDR6282A部分电路如下:

通过以上电路可看出,LDR6282A还能支持I2C接口,与电脑上位机、手机APP以及其他MCU通信,通过指令,MCU等可以实现对LDR6282A芯片实现功能配置。
LDR6282A与MCU的通信接口采用的是I2C接口,总共包含三根线,分别是数据线SDA、时钟线SCL和中断线INT(引脚不足,可省略)。LDR6282A芯片在通信过程中,是作为I2C从机进行的。
能支持I2C接口通讯的1080P/2K 双USB Type-C接口盲插便携显示器解决方案,使用起来更简单,方便。