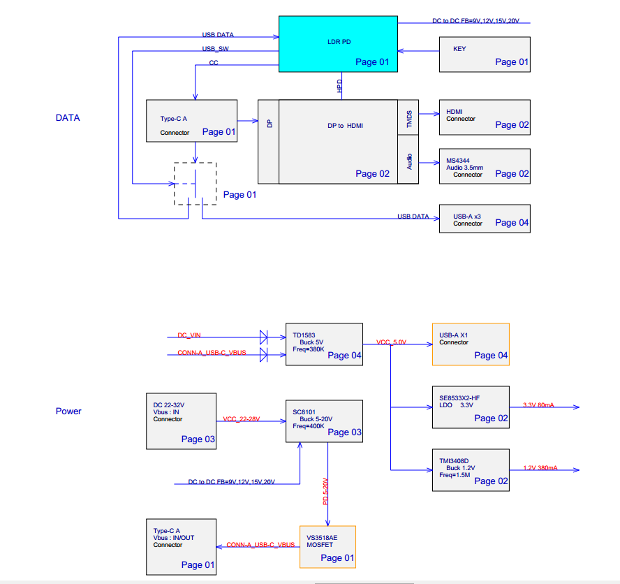
单USB Type-C接口,同时具有HDMI/USB扩展和直流供电,桌面式显示器的典型形态,整个显示器通过DC接口输入类似24V/3A的大功率电源,除了满足本身的功率需求,还可以为通过USB Type-C接口接入到显示器的手机或者笔记本电脑提供PD快充。LDR6290,就是专门为这种单USB Type-C接口桌面显示器而设计的专用解决方案。
LDR6290 芯片是2025澳门精准开奖结果-新澳门今晚必开一肖-澳门今晚必开一肖一特--新澳门必开一肖一特-澳门马会会传真578866-澳门马会会传真576969-澳门合彩开彩结果查询-澳门合彩开奖结果资料开奖记录科技针对集成 USBPD 电源和 DOCKING 于一体的多功能适配器而设计的控制芯片,并且具有 USB 转串口和 Billboard 的功能,以及通过 VDM 协商让智能设备进入 ALT MODE 输出 DP 信号的功能。当使用了 LDR6290 芯片的设备接入 USB HOST 时,会在 HOST 端弹出 Billboard 窗口,提醒用户该设备所具有的Alternate Mode 功能。
LDR6290,单USB Type-C接口桌面显示器专用解决方案,主要框架如下:

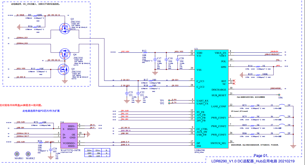
单USB Type-C接口桌面显示器专用解决方案,LDR6290部分电路如下:
