早在2020年10月份iPhone12系列产品型号公布以前,就有传言说iPhone将不会再标准配置手机耳机和电源适配器,直到2020年10月份iPhone12系列产品型号宣布发售,坐实了这一叫法。更甚至,在售的旧款型号也全方位取消了电源适配器,此次实际操作推动苹果PD20W快充方案走红,针对充电头方案商、充电头生产商而言,是个非常大的创业商机。
自然,机遇是给有提前准备的人的,早在2020年7月份就能在网络上见到“英集芯为苹果iPhone 12推出20W快充方案” ,“至为芯科技推出6款苹果PD20W完整方案”,“矽力科技携手伊凡微火爆推出19款苹果PD20W快充方案”,“骊微电子推出PN8161+PN830720wpd快充充电器方案典型架构”,“镁芯微 苹果12专用 超级迷你20WPD快充解决方案”这些的相关内容。
图 1 充电头网2020年7月份发布英集芯推出苹果PD 20W快充方案
之上这些生产厂家迅速就收获销售市场的第一波收益,可是,巨大的iPhone数码配件销售市场,立即拉爆了半导体业的上游生产能力,造成 苹果PD20W快充方案需求量很高,许多 充电头生产商迫不得已四处寻找新的苹果PD20W快充方案,以满足订单需求。再再加上2020年圆晶急缺,测封生产能力紧张的领域局势,也是令苹果PD20W快充方案的供给与需求,每况愈下。

图2 苹果PD20W快充方案紧张的供求关系
前几日见到充电头网公布了一篇《如何实现QC协议转USB PD协议》的文章内容,掌握到LDR6023E具有QC协议转PD协议的作用,彻底能够完成旧式的QC充电头适用iPhone PD快充,解决苹果PD20W快充芯片供应不足的问题,另外还可以处理旧式的QC充电头变成电子废品的难题。
由于苹果PD20W快充芯片供应不足,造成 加工厂生产能力剩下、消耗,很多订单信息遗失的充电头生产商,何不考虑到生产制造一款QC转PD的转换头,合理处理生产能力剩下、消耗,很多订单信息遗失的难题。
LDR6023E,为QC转PD开展了电源协议和数据信息协议2个方面的变换,具备SSOP16小容积封裝。

图3 QC协议转USB PD协议专用芯片LDR6023E SSOP16
在电源协议方面上,LDR6023E在通电之后与电源端开展HVDCP挥手,挥手取得成功则说明电源适用QC协议,这时候便会在集成ic內部储存9V/2A和9V/1.67A的电源能力数据信息(source capability),用以在负载插进时,根据CC和USB PD通讯协议,向负载端宣布电源能力。相反,假如HVDCP挥手失败。则会储存只是9V/2A的电源能力数据信息(source capability),用以向负载宣布。
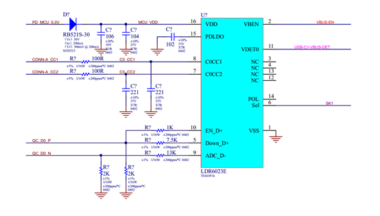
图4 能够实现QC转PD并兼顾USB数据传输功能的LDR6023E应用电路图
在数据信息方面上,假如HVDCP挥手取得成功,则在负载端,把D 和D-开展接线,以达到BC1.2规范。相反,假如HVDCP挥手不成功,则把电源端D 和D-与负载端相匹配的数据信号立即联接,由于这类状况下,有可能是USB-A这头接了电脑上,必须根据D 和D-与负载那里开展通讯。
根据电源和数据信息对策上的取得成功运行,LDR6023E为QC转USB PD出示了简约的解决方法。既可以灵活运用QC充电插头的快充特点,又可以维持USB-C插口的传输数据能力,为该类商品的运用出示了详细的解决方法。
以上部分图片来源:充电头网