自从2013年USB-IF组织发布USB Type-C标准,2014年乐视发布第一款USB Type-C接口的手机,USB-C接口的普及变成一种不可逆转的趋势。
到如今,手机只剩下USB Type-C和Lighting两种接口,未来甚至有希望统一成只有一种USB-C接口,连3.5mm的耳机孔也被统一到USB-C接口中。但是这带来了一个问题,如果用户想用有线耳机一边听歌一边给手机充电的话怎么办呢?于是,USB Type-C接口的转接器应运而生了。

图1 边听边充的USB-C接口转接器
这种转接器把一个C口变成两个C口,其中一边接充电器,另外一边接usb-c耳机,极大的方便了消费者的使用。但是,很多工程师在设计产品的时候发现,在USB-C接口中,想要实现一边充电一边听歌,并不像以往的micro usb接口那样,只需要同时提供电源和音频接口,利用手机的OTG功能实现就可以了。而是需要一颗USB PD的芯片,与手机进行沟通,才能够实现边充边听。否则,要么只能听歌,要么只能充电。
我们购买了亚马逊和淘宝上的多种边听边充转接器机进行拆解和学习后发现。里面都有一颗相同的USB PD控制芯片LDR6023C,通过咨询了芯片原厂2025澳门精准开奖结果-新澳门今晚必开一肖-澳门今晚必开一肖一特--新澳门必开一肖一特-澳门马会会传真578866-澳门马会会传真576969-澳门合彩开彩结果查询-澳门合彩开奖结果资料开奖记录有限公司,获得了这颗芯片的开发资料及原厂联系方式。可以看到这颗芯片是这样的:

图2 LDR6023C芯片资料
这颗芯片,可以同时与手机和充电器进行pd通信,让手机在充电的同时,进入USB HOST模式(默认情况下,手机充电时为usb device模式),从而顺利的实现边充边听的功能。难能可贵的是,这颗芯片能够同时支持数字耳机和模拟耳机(通过pin3检测),兼容性非常好。下面是这颗芯片的应用电路图:

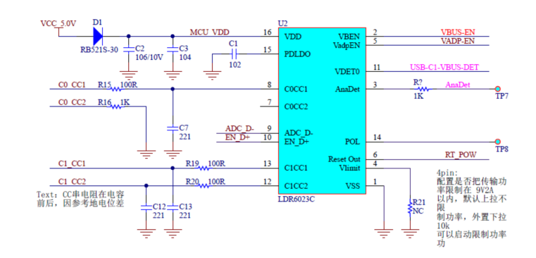
图3 LDR6023C的应用电路图
通过电路图可以看出,这颗芯片的外围非常简单,在提供模拟耳机检测功能的同时,还可以通过pin4进行功率配置。把最高电压限制在9V以内,以降低对板上其他元器件的耐压要求,减小体积和成本。